学院新闻

当前位置: 首页 >> 学院新闻 >> 正文

聚焦| 园林学子在2021年中国风景园林教育大会学生设计竞赛中荣获多个奖项

发布日期:2021-06-07    作者:徐一鸣     来源:     点击:

2021年中国风景园林教育大会于5月29日-30日在北京成功召开,在统筹常态化疫情防控和经济社会发展工作的背景下,会议采用线上线下结合的方式,全国风景园林教育工作者参会踊跃,共有来自全国200余所高校的400余名代表参加本次大会。其中中国风景园林学会教育工作委员会副主任委员兼秘书长、北京林业大学永利集团3044院长王向荣教授,中国风景园林学会理事长陈重,中国风景园林学会教育工作委员会主任委员、北京林业大学副校长李雄教授,国际风景园林师联合会教育与学术事务委员会主任Salma SAMAHA,中国风景园林学会秘书长、教授级高级工程师贾建中,中国工程院院士、北京林业大学教授孟兆祯,全国人大代表、闽南师范大学生物科学与技术学院院长、教授陆銮眉,中国风景园林学会教育工作委员会副主任委员、福建农林大学校长、教授兰思仁,中国风景园林学会副理事长、教育工作委员会副主任委员,清华大学建筑学院景观学系主任、教授杨锐等多位学科重量级人物参会。

2021年是我国“两个一百年”奋斗目标的历史交汇之年,也是风景园林和园林专业教育诞生70周年、风景园林学正式成为一级学科10周年。在习近平新时代中国特色社会主义思想的指引下,在贯彻新发展理念、构建新发展格局、促进高质量发展的背景下,中国风景园林教育事业在迎来空前发展机遇的同时也面临着新的挑战。本次大会主题为“守正创新,继往开来”,由中国风景园林学会教育工作委员会、国务院学位委员会风景园林学科评议组、教育部高等学校建筑类教学指导委员会风景园林专业教学指导分委员会、全国风景园林专业学位研究生教育指导委员会主办。大会包括国务院学位委员会风景园林学科评议组风景园林专业教育70年主题论坛和风景园林教育理论与实践论坛、风景园林学科前沿与热点论坛、风景园林教学协同与创新论坛三个分论坛。

5月30日下午,中国风景园林教育大会“国务院学位委员会风景园林学科评议组风景园林专业教育70年主题论坛”上,国务院学位委员会办公室学位管理处欧百钢老师针对学位与研究生教育发展改革新形势,分析了近四十年的风景园林学科教育工作情况,强调了不同历史阶段下学科建设发展的重心变化,并提出未来风景园林教育的发展主线与指导思想。我校永利集团3044风景园林规划设计学术带头人、教授许大为作了题为《基于高质量发展的风景园林学科人才培养方案制定思考》的精彩报告,提出高质量人才培养方案的关键环节以及高质量人才培养方案实施的支撑与保障三个方面内容,重点强调了人才培养方案的关键在于上下考虑,从各个层面出发,不同学校要突出自身特点。现场气氛热烈,获得各大高校参会教师代表的一致好评。

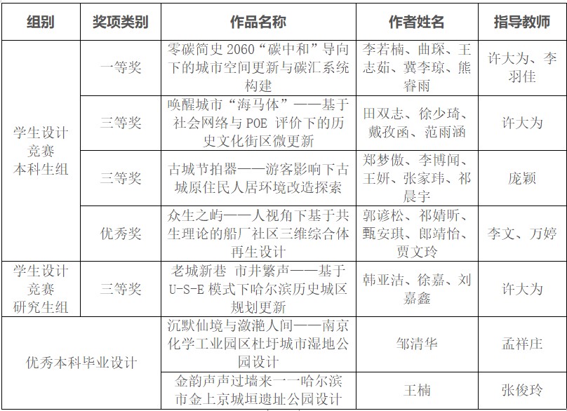
在这一场学术盛宴上,我院师生用良好的精神风貌和扎实的专业素养展现了我院风景园林教育教学成果,共同探讨未来了风景园林教育事业如何坚持以人民为中心,面向国家重大需求,快速高效适应经济社会发展需要的时代命题。据悉,2021年中国风景园林教育大会学生设计竞赛与优秀本科毕业设计展中,我院学生在184所高校众多优秀学子中脱颖而出,共获得一等奖1项,三等奖3项,优秀奖1项,优秀本科毕业设计2项。现将我院学生在2021年中国风景园林教育大会中学生设计竞赛以及优秀本科毕业设计的获奖信息公布如下:

获奖作品展示

(本科生组)

一等奖

《零碳简史2060“碳中和”导向下的城市空间更新与碳汇系统构建》

【作者】李若楠、曲琛、王志茹、冀李琼、熊睿雨

【指导教师】许大为、李羽佳

三等奖

《唤醒城市“海马体”——基于社会网络与POE 评价下的历史文化街区微更新》

【作者】田双志、徐少琦、戴孜函、范雨涵

【指导教师】许大为

三等奖

《古城节拍器——游客影响下古城原住民人居环境改造探索》

【作者】郑梦傲、李博闻、王妍、张家玮、祁晨宇

【指导教师】庞颖

优秀奖

《众生之屿——人视角下基于共生理论的船厂社区三维综合体再生设计》

【作者】郭谚松、祁婧昕、甄安琪、郎靖怡、贾文玲

【指导教师】李文、万婷

研究生组)


三等奖

《老城新巷市井繁声——基于U-S-E模式下哈尔滨历史城区规划更新》

【作者】韩亚洁、徐嘉、刘嘉鑫

【指导教师】许大为

(优秀本科毕业设计)


《沉默仙境与潋滟人间——南京化学工业园区杜圩城市湿地公园设计》

【作者】邹清华

【指导教师】孟祥庄

《金韵声声过墙来一一哈尔滨市金上京城垣遗址公园设计》

【作者】王楠

【指导教师】张俊玲



上一条:永利集团3044党委召开党史学习教育专题推进会
下一条:国际合作处与永利集团3044召开2021年海峡两岸高校园林创意设计实践工作坊实施方案研讨会